出展企業情報

EXHIBITOR INFORMATION

小間番号:3E10

UEL
UEL

代表出展者: TMW

CAD/CAM/CAE

生産管理ソフト

IoT関連装置・システム

AI関連技術

展示テーマと見どころ

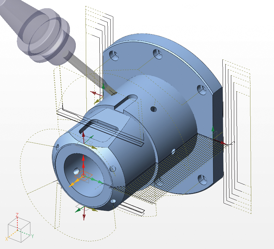
クランプ治具自動設計システム

FCS社製クランプ治具の設計支援システムを紹介。
本システムは、加工に最適な治具構成を自動決定し、段取り作業の標準化を行うことが可能である。
クランプ治具の製造元であるFCS社が推奨する加工時の治具構成ルールをナレッジDBとして搭載し、お客様の大切な製品を高速・高精度に加工する最適なクランプ治具構成を提案するシステムとなっている。
本システムの開発元である当社は、国産唯一の3次元統合CAD/CAMシステムとして金型製造を支える
『CADmeister』の開発で培った技術・ノウハウを結集。金型製造で培った加工技術・ノウハウをもつTMW、クランピングシステムとして多くの実績を誇り、業界の一歩先をリードするFCSが三位一体となり本システムを開発。
「設計段階で段取り工程を決める」ことで、より高品質なシステム化が実現する。
本ブースでは、『BreylSimulator』活用術の提案並びに『CADmeister』を始めとする当社ソリューションとの連携による更なる効率化・自動化を提案。また、今夏リリースしたXRソリューション『XDaevr(クロスダイバー)』の利活用による製造DXの実現への道筋を紹介する。

3D一貫ソリューション

主な出展製品

BreylSimulator / BreylSimulator

-FCS社製クランプ治具の自動設計支援システム- 加工に最適な治具構成を自動決定し、段取り作業の標準化を行うことが可能なシステム

動画ギャラリー

企業情報

企業名 UEL
住 所

〒135-8560 東京都江東区豊洲1-1-1

1-1-1,Toyosu,Koto-ku,Tokyo 135-8560,Japan

TEL 03-5546-6600
FAX
URL https://www.biprogy-uel.co.jp/

同じ製品カテゴリーの出展者をチェックする

上へ戻る